
12月16日,经省政府批准,省药品安全和产业促进领导小组印发《关于加强药品监管和产业促进能力建设的实施方案》(闽药安〔2021〕2号,以下简称《实施方案》),全面提升药品监管和产业促进能力。
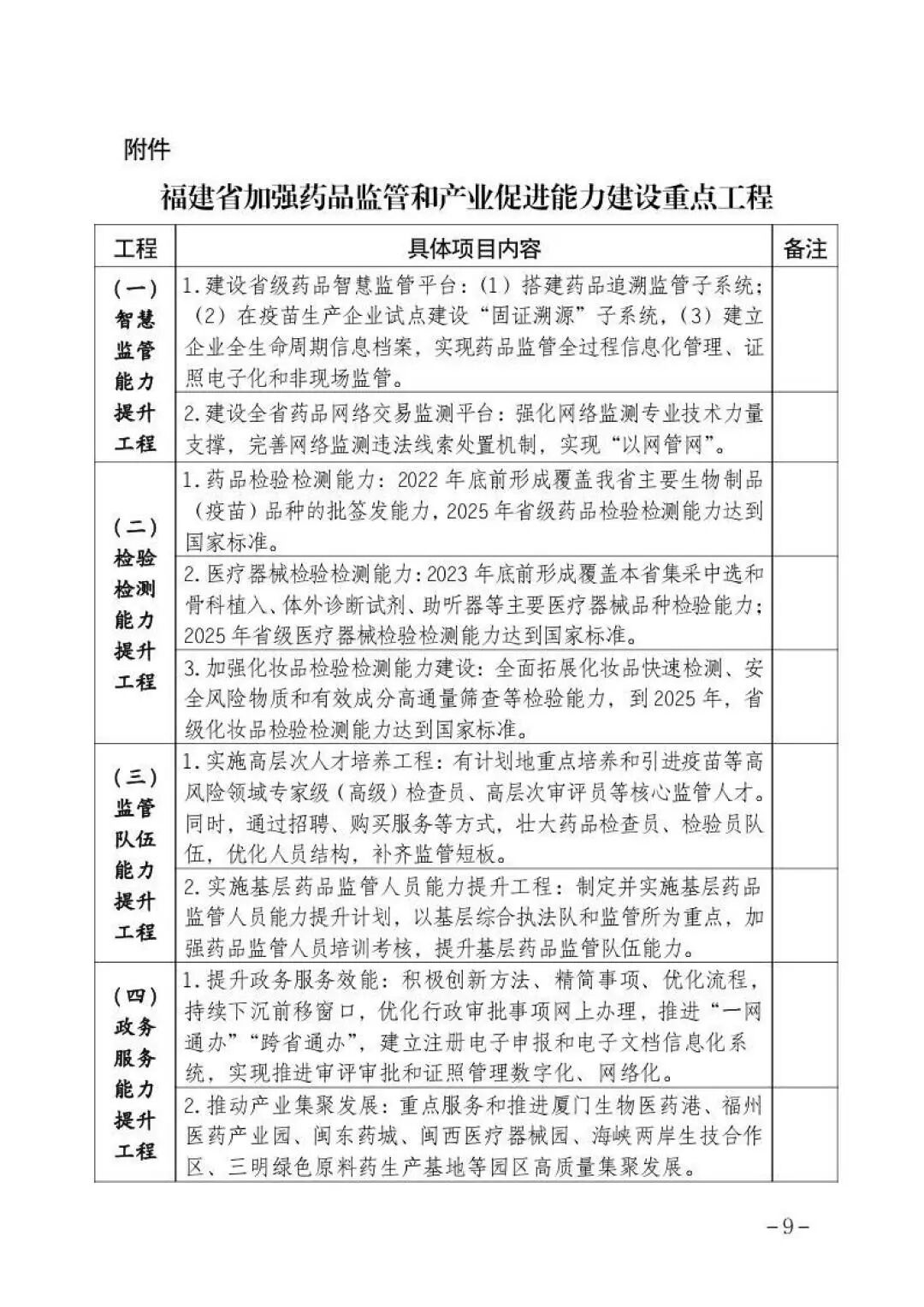
《实施方案》围绕贯彻落实《国务院办公厅关于全面加强药品监管能力建设的实施意见》(国办发〔2021〕16号)精神,紧密结合我省药品监管和产业促进能力建设实际,对标全国领先水准,着力强基础、补短板、破瓶颈、促提升,重点突出加强法规制度建设、提升监管标准质量、强化三级监管协同、加强协调联动共治、完善药品数字监管、加强网络交易监管、提升检验检测能力、加强监管科学研究、完善风险防控机制、实施药物监测警戒、提高应急处置能力、提升政务服务效能、提升技术审评能力、促进中药传承创新、推动产业集聚发展、加强监管队伍建设、激励干部担当作为17个方面的能力建设要求,提出“智慧监管、检验检测、监管队伍、政务服务4大能力建设重点工程,要求加强药品安全和产业促进工作的领导,建立药品安全和产业促进工作协调机制,全面推进我省药品监管和产业促进工作科学化、法治化、国际化、现代化水平提升,全方位推进药品安全及产业高质量发展超越。
《方案》全文
来源:福建省药品监督管理局
整理:福建省医疗器械行业协会秘书处
排版:福建省医疗器械行业协会秘书处
